WXJ笔记
登录
搜索
最新文章
眩晕鉴别:系统性眩晕(中枢性/周围性鉴别)与非系统性眩晕
4 月 11, 2022
—
由
WXJ
于
笔记
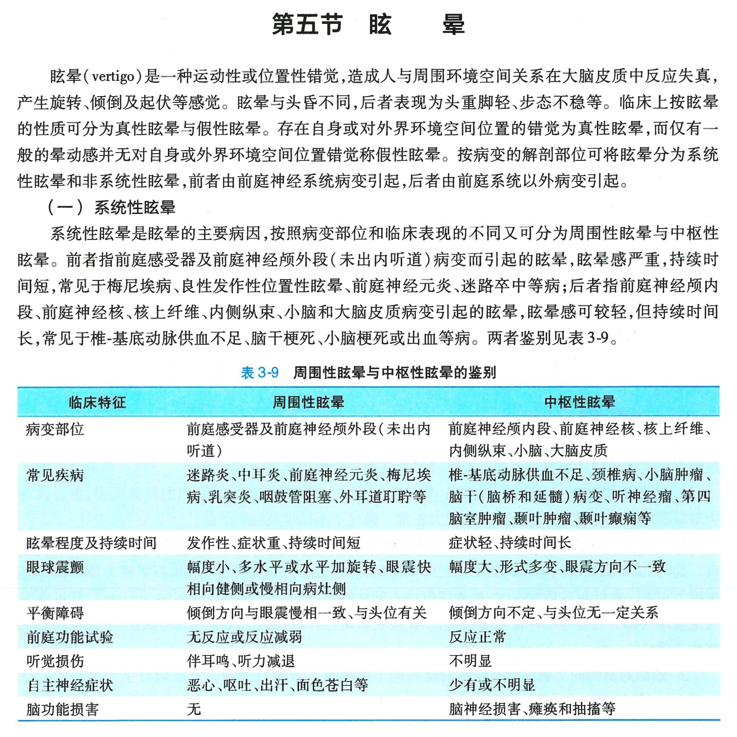
系统性眩晕临床表现:
系统性眩晕鉴别:
非系统性眩晕
←
之前:
平均动脉压/组织灌注压 MAP
下一篇:
癫痫/惊厥 紧急初步处理
→