WXJ笔记
登录
搜索
最新文章
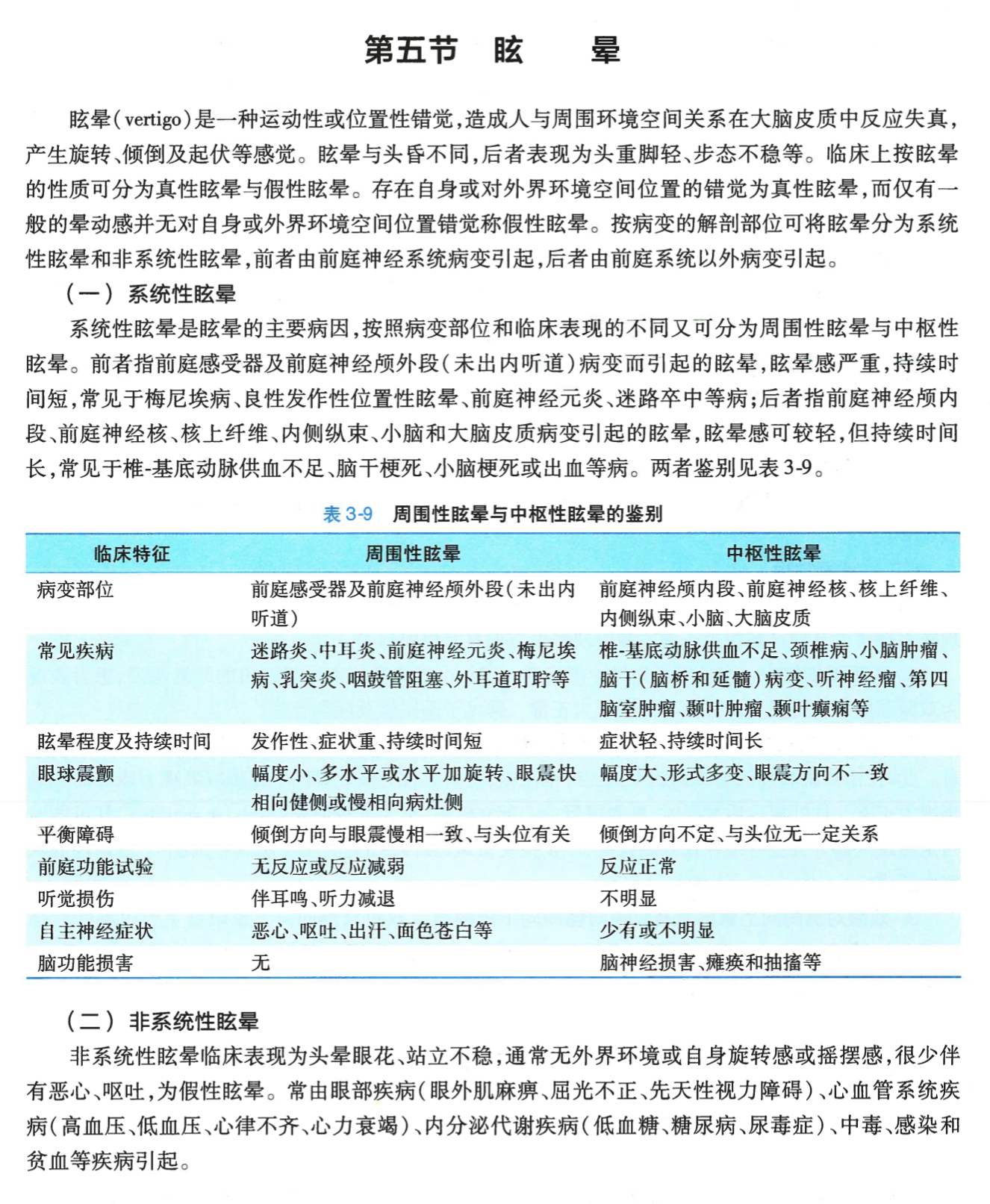
眩晕鉴别
8 月 20, 2021
—
由
WXJ
于
笔记
←
之前:
中医 神志改变(癫狂痫厥郁痴呆)
下一篇:
花生衣 中药 辅助升血小板
→